盐度是限制水生生物分布的关键环境因子之一。单细胞生物直接暴露于环境中,对渗透压变化极为敏感,尤其广盐性单细胞生物必须具备高效的适应机制,才能在剧烈的渗透压波动环境中生存。然而,其背后的分子调控机制在很大程度上仍是未知的。
近日,进化所原生动物学团队高凤课题组与山东大学海洋学院陈晓课题组合作在mBio杂志发表题为“Molecular basis of the short- and long-term osmoregulation capability in the euryhaline unicellular eukaryote Paramecium calkinsi”的研究论文。该研究以广盐性单细胞真核生物——卡氏草履虫(Paramecium calkinsi)为材料,测序并组装了其高质量基因组,并结合不同盐度和时间尺度处理下的多组学分析与功能验证,揭示了该生物在短期与长期渗透压胁迫下的动态适应策略。
卡氏草履虫是罕见的广盐性单细胞生物,它既能在淡水中生存,也能在海水(30‰盐度)中繁衍,甚至可以耐受60‰的盐度环境,即使经历从海水到淡水(或反之)的急剧渗透压变动,细胞亦能在短暂调整后恢复原有形态,这使其成为研究渗透压胁迫下细胞适应机制的理想模型。

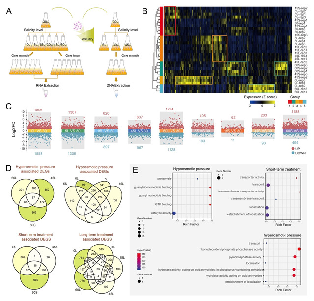
图1. 卡氏草履虫不同渗透压条件下的转录组表达谱变化
为了解析卡氏草履虫超强的盐度适应能力背后的分子机制,团队成员首先通过PacBio高通量测序技术完成了卡氏草履虫体细胞核基因组的高质量测序和组装(27.6 Mb,包含14641个基因)。基因组分析显示,相比其他淡水草履虫,该物种有195个基因家族发生了显著扩张,主要富集于氧化还原酶活性、离子结合、跨膜运输等功能,为其广盐性适应奠定了重要的遗传基础与进化支撑。
接下来团队成员分别对0‰、5‰、15‰、30‰、45‰、60‰盐度梯度下短期(1小时)和长期(≥1个月)处理的细胞进行转录组分析,揭示出四种不同的分子响应策略:1)在急性高渗胁迫内,细胞快速激活膜转运系统(如ABC转运蛋白、Rab GTPase),迅速调整胞内渗透压;2)在长期适应高渗过程中,细胞转向激活氨基酸合成通路,通过积累可溶性渗透调节物质提高胞内渗透压,同时下调部分代谢途径,优化能量分配以维持长期稳态;3)在急性低渗胁迫内,细胞启动胞内物质的水解反应,快速降低胞内渗透压以防止细胞胀裂;4)在持续低渗环境中,细胞持续激活氧化还原酶系统,同时强化囊泡运输和质子运输,维持细胞内氧化还原稳态和膜结构完整性。
研究团队进一步利用RNAi敲降和过表达等技术,验证了ABC转运蛋白、Rab1/Rab2及TPR蛋白在渗透调节中的功能——这些基因的敲降导致细胞在盐度变化下的存活率大幅下降、收缩泡异常、形态畸形等,证实了其在维持细胞渗透稳态中的关键作用。

图2. 渗透压响应关键基因的实验验证
此外,研究还发现全基因组水平的选择性剪接在极端高渗胁迫(60‰)下显著上调,且主要富集于离子转运相关基因,提示转录后调控在渗透适应中发挥关键作用。同时,研究还发现在长期渗透压胁迫下,其体细胞核基因组会发生基因拷贝数变异,且特定基因的拷贝数变化与表达调控相关联。这些发现从转录后调控与基因组可塑性两个层面,拓展了人们对环境胁迫下基因调控复杂性的认识。
本研究系统揭示了单细胞真核生物应对渗透压胁迫的多层次、多时间尺度的动态调控网络——从基因家族的进化扩张,到转录组的多重动态调控,再到选择性剪接的转录后调控,从分子层面深化和拓展了人们对单细胞真核生物应对短期与长期渗透胁迫适应机制的的认知,也为未来的功能研究提供了重要的基础资源。

图3. 卡氏草履虫适应不同渗透压环境的分子模型
中国海洋大学博士生刘佳和博士后张雪、山东大学博士生杨娟为论文共同第一作者,中国海洋大学高凤教授和山东大学陈晓教授为共同通讯作者。高凤教授课题组博士生王瑞、陈晓教授课题组博士生杨磊和毕业生窦欢,以及美国休斯顿大学Rebecca A. Zufall教授亦对该研究有重要贡献。研究得到了国家自然科学基金、山东省泰山学者青年专家计划等项目的资助。
文章链接:https://doi.org/10.1128/mbio.03032-25

